国家级重点中等职业学校 江苏省四星级中等职业学校
smallTopNav
网站首页
学校概况
学校简介
现任领导
周工作安排
校历
校园动态
通知公告
校园新闻
系部新闻
部门新闻
规划制度
评职评优
教师招聘
校园视频
直属机构
科研宣传处
教学管理处
学生管理处
综合督导室
教师发展处
系部建设
机电工程系
财经商贸系
旅游烹饪系
信息工程系
后勤管理
规范制度
后勤动态
校园安全
招标采购
合作交流
校企合作
对外交流
招生就业
招生信息
就业信息
就业指导
党团工会
党建之窗
工会工作
团委
质量报告
创建评估
政策文件
创建动态
当前位置:
网站首页
>>
学校概况
>>
周工作安排
>>
正文
学校概况
学校简介
现任领导
周工作安排
校历
周工作安排
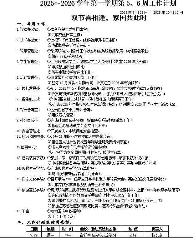
2025~2026学年第一学期第5、6周工作计划
发布时间:2025-09-29
点击量:
附件【
2025~2026学年第一学期第5、6周工作计划.png
】已下载
次
上一条:
2025~2026学年第一学期第7周工作计划
下一条:
2025~2026学年第一学期第4周工作计划